Відновлення та модернізація паяльника ZD
Для мобільних та термінових робот дуже зручно використовувати малий паяльник на кшталт цей ZD-60. Він працює в основному у режимі через діод, у на півперіоді змінного струму.
А коли натискається клавіша “турбо”, то діод блокується і нагрівальний елемент живиться повному періоді змінного струму.
З часом у мене виходив з ладу нагрівальний елемент, я заміняв на інший доступний у продажу, але щось з параметрами у нових нагрівальних елементів було не так і паяльник дуже нагрівався. І ось у черговий раз я замінив нагрівальний елемент і вирішив додати до паяльника регулятор потужності, щоб елементарно контролювати температуру.
У продажу є доступний і простий за схемотехнікою регулятор потужності ZY-278F 220V 100W max. на кабель з вимикачем придбаний за 20 грн. ($0.71).
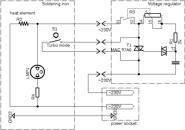
Я використав цей регулятор разом з паяльником за схемою:

Схема регулювання потужності паяльника
Так як регулятор я не хотів перероблювати і розміщувати у корпусі самого паяльника, хоча за бажанням це не важко зробити, я так і залишив його на проводі живлення.
Але для зберігання функції “тубо” кнопки, треба відмовитися від використання обмежувального діоду паяльника, так як при цьому схема регулювання на семисторі (triac) не буде працювати. Тому я вивів додаткові два повода до схеми регулювання, щоб блокувати triac Т1, і давати повну напругу на паяльник.

Результат переробки паяльника.
В результаті заміру потужності електронним ватметром, з’ясував зо на повну потужність (турбо) паяльник споживає 38W, а при споживанні 10W температура жала паяльника стала ~220С, на 20W температура стала ~330С.
Після чого зробив відповідні маркування на корпусі регулятора маркером.

