Аварійне освітлення на світлодіодах та елементі 18650
Накопичилося у мене трохи акумуляторних батарей від ноутбуків що не працюють. Розібрав їх, і знайшов ті елементи що ще працюють. Ці елементи створені на основі літієвої батареї 18650.
А чому б і не створити аварійне освітлення на світлодіодах та елементі 18650.

Розібрана батарея від нетбука ASUS.
До речі був у мене китайський ліхтарик (13 LED YJ-1898) таких що на лоба чіпляється, там теж акумулятори вийшли з ладу.
Купити акумулятори на заміну, по вартості коштує як купить новий ліхтарик. То у мене новий ліхтарик і старий як запчастини. Ось з старого ліхтарика і взяв я набір світлодіодів для освітлення.
Не давно товариш замовив мені дуже популярну плату для заряду літієвої батареї MP1405 (03962A) з контролем від пере розряду.
Ця схема працює на основі мікросхеми “TP4056”. Має захист по силі спожитого струму 3А. Автоматичну функцію заряду. Програмовану силу струму заряду до 1А (ніжка №2) - [1.2k:1000mA] … [10k:130mA]:
Залежність R3, та силу струму заряду : 30 k - 50 mA, 20 k 70 mA, 10 k - 130 mA, 5 k - 250 mA, 4 k - 300 mA, 3 k - 400 mA, 2 k - 580 mA, 1.66 k - 690 mA, 1.5 k - 780 mA, 1.33 k - 900 mA, 1.2 k - 1000 mA
Має можливість підключення терморезистора NTC для контролю температури батареї при заряді (ніжка №1).
У режимі очікування (коли напруга менше 30mV) мікросхема споживає дуже мало, сила струму менш ніж 2uA.
Я обмежив силу струму заряду, використавши R3 = 3k. (400 mA)

Характеристики циклу заряду акумулятора для TP4056.
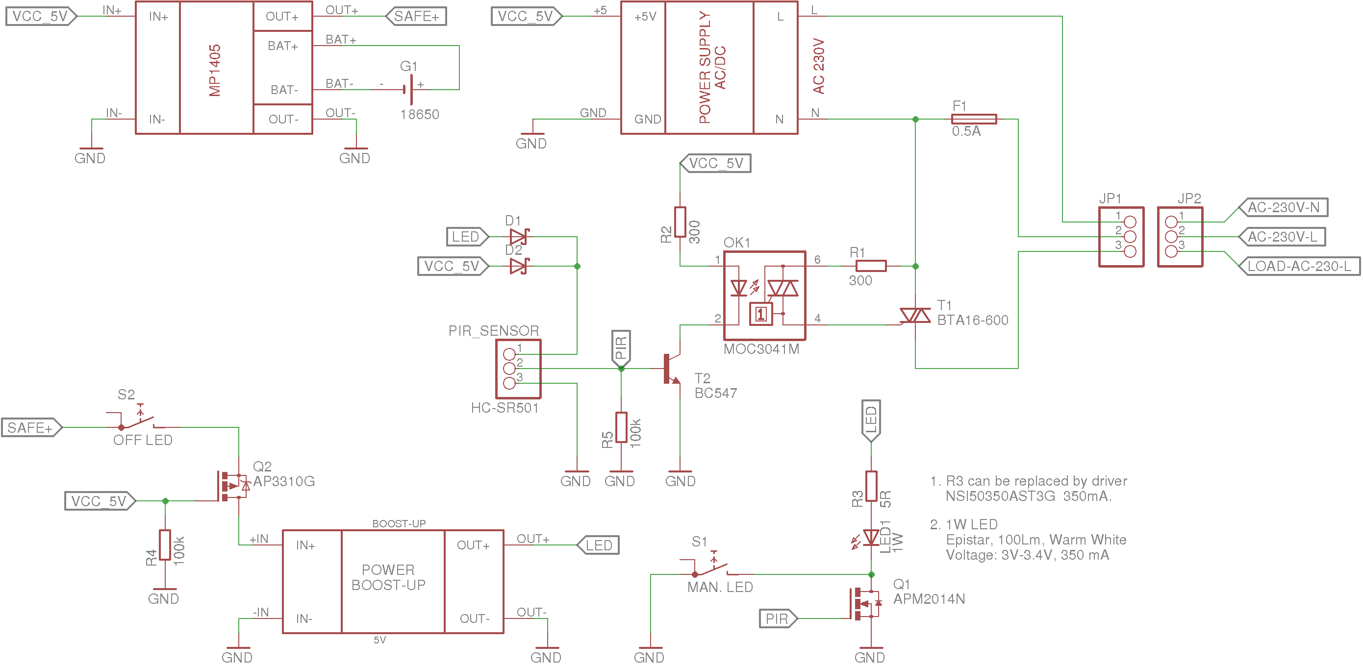
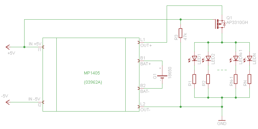
Використовуючи плату MP1405, розробив схему - “Аварійне освітлення”.
Принцип схеми такий, коли є зовнішнє живлення +5V, то плата заряджає акумулятор струмом силою до 400mА (R3=3k), до напруги 4.2V, після чого заряд припиняється. При цьому на виходах OUT є завжди напруга для підключення світлодіодів, з обмеженням - доки напруга на батареї є вищою ніж 2.4V, це запобігає розрядженню батареї повністю.
Але для аварійного освітлення потрібно щоб світлодіоди світилися тільки коли не має зовнішнього живлення.
Ця схема використовує польовий транзистор (P-CHANNEL POWER MOSFET) Q1 для керування світлодіодами - поки на затворі (Gate) є напруга він закритий, як тільки пропадає, він відкривається (R3 допомагає йому у цьому). Q1 був вибраний з того що є - AP3310GH. Транзистор (MOSFET) зі старої материнської плати - зона керування вентиляторами.
Схему зібрав, зараз заряджається батарея, для подальших експериментів та вдосконалень.
У якості джерела 5V зараз використовується зарядний пристрій від мобільного телефону мікро-USB - 900 mA.
За допомогою, цієї плати відновив декілька повністю розряджених батарей (0V). Так як ця плата дозволяє для заряду використовувати елементи з дуже малим внутрішнім опором. Так як працює режим підтримки сили струму, згідно діаграми. У моєму випадку сила струму заряджання 90 mA, якщо напруга на елементі менше 2.9V.
До схеми були підключенні два світлодіоди LED А5730D60W, через резистори 4.5R. У котрих робоча напруга 3.5V, робочий струм 150mA. Світлодіоди дали кращий ефект освітлення при низькому значенні напруги на елементі 2.5V ніж ті світлодіоди що з ліхтарем. Але краще використати драйвер, на кшталт:
- Addtec A705 (180-300-360mA) для двох світлодіодів у паралелі.
- AMC7140 що дозволяє створювати регульовану силу струму до 700mA з напругою до 75V, має логічний вхід для вмикання вимикання.
- NSI50150ADT4G - драйвер освітлювальних діодів ONS: 50V, 150 mA , Adjustable Constant Current Regulator & LED Driver.
Для рішення “Buck-Boost Converter” - NCP5030.
P.S. Зробив перехід на використання одного світлодіоду 1W. (Epistar, 100Lm, Warm White, Voltage: 3V-3.4V, 350 mA)

Радіатор за великий, але який є - з відеокарти.

Ось так розміщено в кутку кімнати майже під стелею.
Для забезпечення режиму роботи світлодіоду використано драйвер NSI50350AST3G на 350mA.

Діаграми роботи драйвера NSI50350AST3G
За діаграмою, бачимо що на режим драйвер виходить за напруги 6-7В. У випадку використання акумулятора максимум маємо 4.2В. Тому і сила струму менша. У моєму випаду сила струму становить за замірами 250mA.
Для заперечення кінцевого оформлення проекту потрібен був корпус, створив з не потрібного сховища - стійки для CD/DVD дисків, використавши нижню та верхню частину.

Корпус з стійки для CD/DVD дисків
Використано: Управління потужнім навантаженням постійного струму. Частина 3
TP4056, MP1405, ap3310gh
У продовженні використання 18650 - Реставрація китайського ліхтарика (13 LED YJ-1898) та встановлення 18650
Заміряв силу струму споживання схеми по вхідній напрузі 230V, з’ясував що:
| режим очікування синій світлодіод | початок заряду червоний світлодіод | середина заряду червоний світлодіод |
| 1.5mA | 8mA | 4mA |
Потужність (режим очікування): 230*0.0015=0.345W
Споживання (режим очікування):
- Добове: 0.345W * 24=8.28 W*h
- Mісячне: 8.28 W*h * 30=0.248 kW*h
- За рік: 8.28 W*h * 365=3.022 kW*h
Наступні етапи модифікації
Зв’язок з датчиком руху, надає можливість не використовувати освітлення від світлодіода коли не має рухів у приміщені.
Схема керує не тільки світлодіодом що живиться від елементу 18650, а також і освітленням приміщення що живиться від напруги 230В - 5W LED.

Керування як основного так і резервного освітлення
Додатково використані:
- P-CHANNEL POWER MOSFET - AP3310G
- N-CHANNEL POWER MOSFET - APM2014N
- Zero-Cross Triac Driver Output Optocoupler - MOC3041M
- POWER TRIAC BTA16-600
- Powet Boost-UP - 0.9V ~ 5V to 5V 600MA
- Charger 18650 - MP1405
GitHub project - EMERGENCY-LED-LIGHTING-PIR-HC501-18650-MP1405
Додаю попередні данні модифікації:
- Додати 100мкф х 6.3В після бустера (BOOST-UP) [LED]
-
Замість R3 використано драйвер NSI50350AST3G, 350 мА.
- Дані вимірювання:
- Lition 18650 батарея на виході дала напругу 3.85В
- Сила струму споживання всієї схеми, при ввімкненому світлодіоді, на батареї 18650 склала 0.54А, (3.85*0.54=потужність 1.66Вт). Якщо взяти нову батарею 18650 ємністю 2500мА·год, то горіння буде продовжуватися десь до 2.5А·год/0.54А= 4.6 годин.
- Напруга після бустера, на світлодіоді 5.54В.
- Сила струму споживання на світлодіоді 0.3А,напруга 3В, світлодіод споживає 0.9Вт.
- Світлодіод разом з драйвером 5.54В*0.3А має потужність споживання 2.08Вт. На драйвері розсіюється 2.54В*0.3А=0.76Вт.
- ККД склав 1.66/2.08*100=80%
- У режимі очікування при напрузі 5.54В, схема датчика руху споживає 0.05мА
- У режимі очікування при напрузі 3.85В, вся схема споживає 4.2мА (горить світлодіод у схемі бустера), і 2.5мА (без світлодіоду у схемі бустера), теоретично це для достатньо на 1000 год роботи це 41 доба, або 1.3 місяці. За формулою : 2500мА·год / 2.5мА.





