Керування приводами шарових кранів за змінною полярності живлення
У продовженні теми “Автоматизоване керування шаровими кранами, система проти потопу” створено модуль керування кранами.
Зараз реалізовано і працює наступне. Послідовна мережа датчиків (сенсорів) та модуль
автоматичного або ручного управління двигунами для керування шаровими
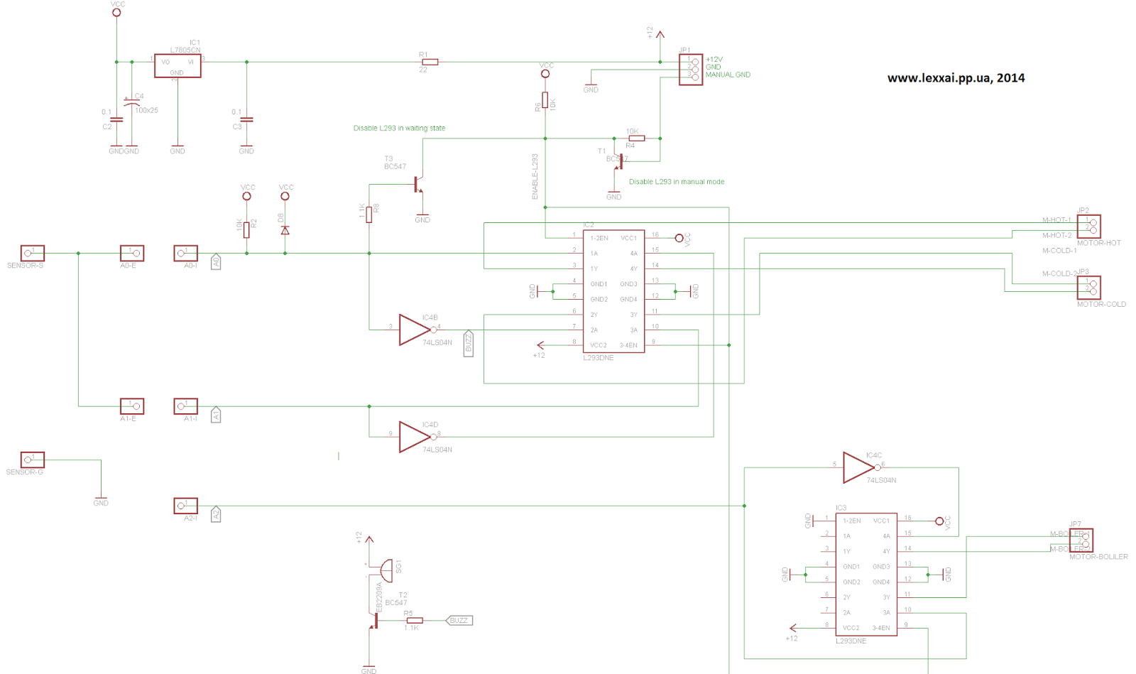
кранами за схемою з використанням драйверів L293DNE. Ця схема планувалася як модуль до мікропроцесорного блоку, поки блок готовиться, ця схема адаптована до автономного використання.
Моя схема керує трьома двигунами (гаряча, холодна вода та бойлер нагріву), тому і використовується два драйвери L293DNE. Двигуни підключаються до роз’ємів JP2,JP3,JP7 відповідно.
Схема має автоматичний режим, і ручний режим.
Керування режимами виставляється за допомогою перемикача S7. Контролюється світлодіодом жовтого кольору LED3.
Ручний режим
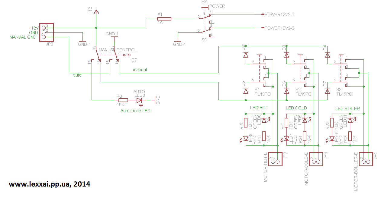
У ручному режими користувач сам встановлює стан кранів (відкрито - нейтральний стан - закрито) за допомогою перемикачів S1-S3. Нейтральний стан дозволяє керувати кранами механічно, за допомоги спеціального кільця (живлення не подається на двигуни керування).
Схема розподілена на дві частини, модуль перемикачів та індикації і модуль автоматичного контролю.

Модуль вимикачів. Ручне керування шаровими кранами за змінною полярності

Модуль автоматичного керування шаровими кранами за змінною полярності
Поточний стан показують світлодіоди що включені зустрічно з протилежною полярністю, і мають зелений колір (LED8,9,11) для відкритого стану і червоний (LED6,7,10) для закритого стану.
Також схемою блокується робота драйверів L293DNE за допомогою T1.
Автоматичний режим
Автоматичний режим виставляється за допомогою перемикача S7, режим підтверджує освітлений світлодіод жовтого кольору LED3.
Автоматичний режим блокує стан двигунів (відкрито - нейтральний стан - закрито) котрий був виставлений користувачем за допомогою S1-S3. Блокування проводиться відключенням живлення від S1-S3 та діодами D2, D3, D4, D8, D9, D11.
І керується логікою сигналу на контактах A0-A3. Якщо сигнал “0”, то це аварія, і крани переводяться у стан закрито.
Транзистор T3 керує драйверами L293DNE, вихідна пруга для двигунів подається тільки під час аварійного стану. Тому після аварійного сигналу вивести крани з закритого стану можна тільки у ручному режимі (без мікропроцесорного модуля).
Зараз використовується логіка A0=A1, з підключенням до сигнального проводу від датчиків затоплення з відкритим колектором. A3 поки що не використовується.
У разі спрацювання аварії вмикається додатково “пищалка” SG1.
PS. При проектуванні і тестуванні з’ясувалося що драйвери L293DNE досить багато потребують енергії живлення. Тому прийшлось вводити систему відключення драйверів в стані очікування, за допомогою транзистора T3. Не використанні блоки драйверів відключенні IC3(1-2) подачею “0” на вхід 1-2EN (IC3). Зараз силу струму від споживання схеми у автоматичному режимі/ручному режимі 37mA і 65mA при аварійному стані.
Була спроба відключати напругу VCC2 (+12В ) від драйверів L293DNE на час ручного керування, але схема стала споживати енергії більше що приводило до більшого струму, ніж при поданій постійній напрузі VCC2.
Силу струму від споживання:
два сенсори : 9.3mA (4.6mA на сенсор)
модуль керування: 37.2mA
сумарно: 46.5mA
Ось процес монтажу контролера у корпус ДБЖ APC 500EI, при цьому використано живлення 12В від клем що підключаються до свинцевої батареї 7.2Аг, 12В. Схема заряджання батареї - рідна від
ДБЖ, але не вмикається сам функціонал ДБЖ , тільки заряджання.

Автоматичний режим ввімкнуто, відсік для батареї

Ручний режим. Вимикачі зліва на право, “Режим”, “Гарячий”, “Холодний”, “Бойлер”
Додано GSM сповіщення:
Споживання енергії
Зробив заміри споживання електричної енергії даної конструкції:
за 8344 хв (5.794 доби) спожито було 0.27 кВт*год. Це за відповідає у середньому за :
- 1 добу : 0.0466 кВт*год.
- 1 міс : 1.4 кВт*год.
- 1 рік : 17 кВт*год
З використанням двох тарифного лічильника: вартість на жовтень 2016 року склала (1,29 грн за 1 кВт*год, та 0,645 грн за 1 кВт*год відповідно): за 8344 хв (5.794 доби) витрачено 0.29 грн.
Це за відповідає у середньому за :
- 1 добу : 0.05 грн.
- 1 міс : 1.5 грн.
- 1 рік : 18.25 грн.






