Датчик для контролю неочікуваного протікання води та GSM модуль для сповіщення
Продовжуючи тему захисту від неочікуваного протікання води “Автоматизоване керування шаровими кранами, система проти протікання води”, для електричної частини керуванням кранами використовую елементи проекту “Open Voron. Датчик контроля протечки воды ch-c0020”.
Замовив плати, ті що залишилися, закупив дедалі, запаяв (паяти плати мені довелося десь 20 років назад), запрограмував програматором “PICkit2 Lite-M” , і отримав ось це:

Датчик контролю протікання води ch-c0020
Це тимчасова версія для тестування, потрібно замінити на звичайні гвинти на нержавіючі гвинти що використовуються у якості щупів-датчиків. Ось схема датчика:
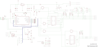
Надалі, потрібно створити декілька таких датчиків, і об’єднати до єдиного контролера. Прототип майбутньої схеми поки що розробляється:

Прототип контролера керування шаровими кранами та датчиками протікання води.
Схема керує трьома приводами шарових кранів змінюючи полярність живлення приводів 12V. Контролер дозволяє ручне керування - повне відключення автоматики. Третій кран потрібен керування бойлером гарячої води, за сигналом з клавіатури контролер повинен закрити кран гарячої води і відкрити кран бойлера. А у випадку аварійного стану контролер мусить закрити усі крани. Також контролер має свій додатковий аналоговий сенсор проти протікання води.
А поки контролер у планах, використав доробку “Робота мобільного телефону від акумулятора на 12v, емуляція “вічного” акумулятора” і приєднав датчик протікання води до GSM модуля через додаткове реле.
Зараз датчик працює у автономному режимі (прошивка-А), до лінії VYH (Схема датчика протікання води) під’єднано додаткове реле що комутує замикання лінії тривоги на GSM модулі.

Датчик контролю протікання та GSM модуль

Датчик зібраний на базі монтажної плати
Ось зібрав до сумарної колекції мережі датчиків проти протікання води - датчик зібраний на базі монтажної плати. Для маленького корпусу PIC 10F222 використовував перехідну плату на DIP.
Продовжена робота: Керування приводами шарових кранів за змінною полярності живлення
За темою:
Слегка интеллектуальный сигнализатор розлива воды на PIC12F675
Микроконтроллерный сигнализатор протечки воды.
